2025年上半年,虽然私募股权基金交易(510亿美元)及中国内地企业海外并购交易(110亿美元)表现疲软,但境内战略投资者并购强劲增长,规模增长逾一倍,破千亿美元;受此推动,中国企业并购市场交易金额较去年同期大幅增长45%,总规模超1,700亿美元:风险投资基金交易数量同步显著攀升。
2013年至2025年中国企业并购市场半年期整体情况总体而言,尽管交易量仍低于2016至2021年峰值水平,但过去两年半交易量呈现稳步回升态势;同时,交易金额仍处于历史较低区间。
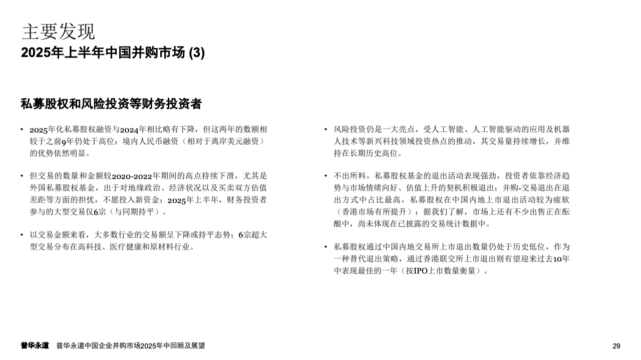
就交易量看,境内战略投资和风险投资基金交易分别增长17%和23%(2025年上半年相比2024年上半年);私募股权基金交易下降3%;境外战略投资者并购数量维持低位,仅有约30宗;中国内地企业海外并购也表现疲软,交易数量为133宗,同比下降6%。
整体交易额较去年同期增长45%,这主要得益于境内战略投资强劲增长,在一些超大型交易的驱动下,该板块交易额激增112%;与此同时,私募股权基金交易保持平稳,交易额同比小幅下降4%。

图文、数据转载于199IT平台











